+7 (984) 888-54-10
4

SEO-продвижение сайта: как найти надежный сервис для создания ссылок

Опубликовано: 08.01.2025
Просмотры 5
Оценка 3.33
Поделилось 4
Статью написал:

SEO-продвижение сайта с выбором подходящего партнера по линкбилдингу может существенно повлиять на эффективность ваших усилий. Речь идет о росте позиций в поисковиках и о долгосрочном успехе вашего бизнеса. 

Вы спросите, как избежать подводных камней и найти действительно стоящую компанию? Сегодня я, Владимир Кривов, руководитель федерального SEO-агентства РОСТСАЙТ, хочу поделиться с вами уникальной технологией продвижения сайтов, которая поможет вывести ваш бизнес на новый уровень.

Что важно учитывать при выборе

Рынок услуг линкбилдинга перенасыщен предложениями, но далеко не каждое из них стоит вашего внимания. Многие компании по SEO-продвижению сайтов обещают чудеса, но их методы могут привести к санкциям от поисковых систем. Чтобы минимизировать риски, нужно заранее определить свои цели и критерии выбора.

  • Ссылки должны быть качественными и соответствовать требованиям поисковых систем.

  • Партнёр обязан четко объяснять свои методы и стратегии продвижения сайта.

  • SEO-агентство должно быть готово подстроиться под ваши запросы и специфику бизнеса.

Как сформулировать ожидания

Прежде чем подписывать контракт, определите, чего вы хотите достичь:

  • Увеличение органического трафика?

  • Привлечение реферальных посетителей?

  • Усиление позиций по ключевым запросам?

Кроме того, решите, какой уровень риска приемлем для вас. Например, некоторые стратегии SEO-продвижения сайта могут дать быстрый результат, но сопряжены с более высокими рисками. Важно заранее обсудить эти нюансы с агентством.

Вопросы, которые нужно задать агентству

Перед тем как принять решение, задайте потенциальному партнёру несколько первоочередных вопросов:

  1. Какие методы вы используете? Узнайте, как SEO-агентство работает: используют ли они гостевые публикации, контент-маркетинг, цифровой PR и другие инструменты. Избегайте SEO-компаний, которые не готовы раскрыть свои стратегии.

  2. Как вы оцениваете успех SEO-продвижения сайта? Надежное агентство опирается на измеримые показатели: рост трафика, улучшение позиций в поиске, увеличение конверсий. Если акцент делается только на DA или DR, стоит насторожиться.

  3. Какие стандарты качества в SEO-продвижении сайта вы соблюдаете? Попросите объяснить, как агентство проверяет сайты-доноры. Качество ссылок должно быть приоритетом, а не их количество.

  4. Как организована отчётность SEO-продвижения сайта? Узнайте, как часто вы будете получать отчёты и какие данные в них будут включены. Агентство должно быть готово адаптировать формат отчётности под ваши потребности.

Как избежать недобросовестных компаний

Некоторые признаки могут говорить о том, что с SEO-компанией лучше не связываться:

  • Завышенные обещания: никто не может гарантировать топовые позиции в поисковиках.

  • Слишком низкие цены: качественное SEO-продвижение сайта требует ресурсов и времени.

  • Размытые ответы: если SEO-агентство уклоняется от вопросов, это тревожный знак.

Почему важно строить долгосрочные отношения

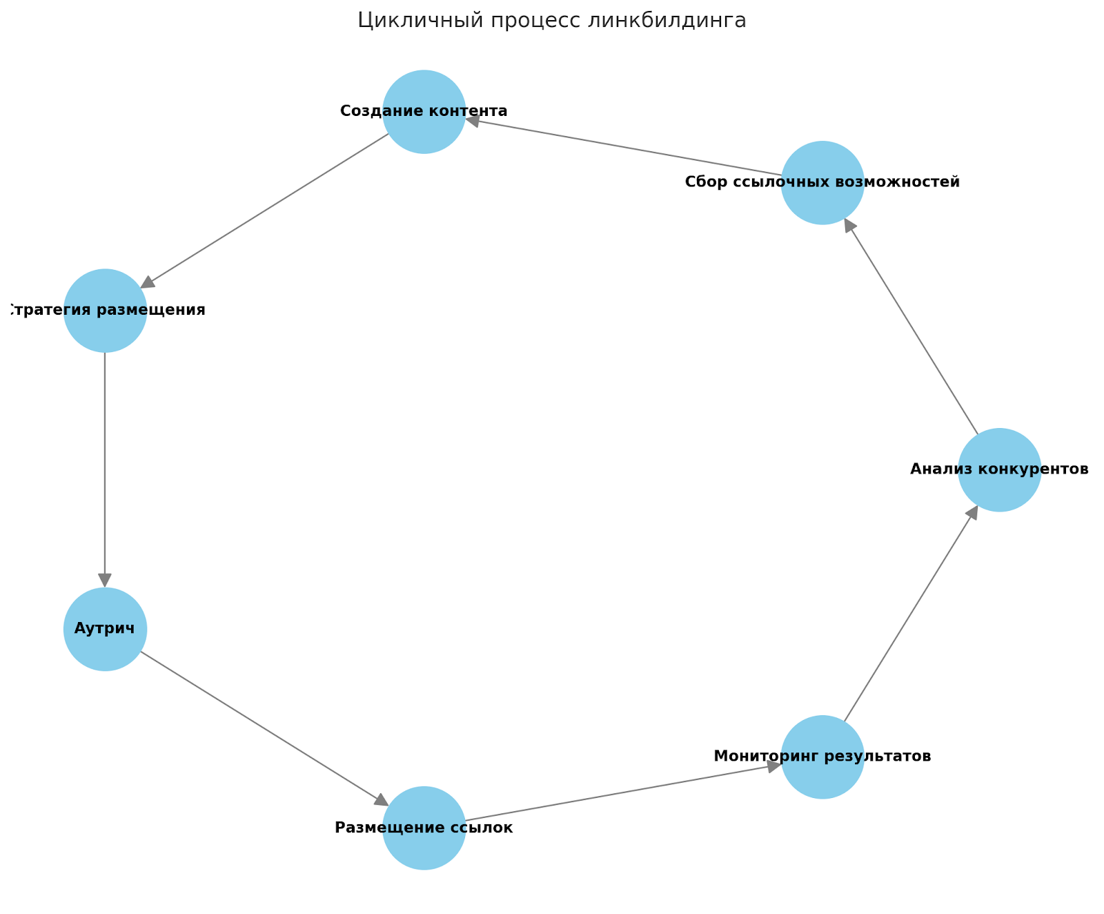
Линкбилдинг — это процесс, который требует постоянного внимания. По данным Ahrefs, большинство ссылок теряется в течение нескольких лет. Поэтому важно выбрать партнёра, который готов к длительному сотрудничеству и умеет поддерживать результаты SEO-продвижения сайта на высоком уровне.

Что следует учитывать:

  • Быстрая и прозрачная обратная связь говорит о серьёзном подходе.

  • SEO-агентство должно демонстрировать измеряемый рост трафика, улучшение конверсий и позиций.

  • Вы должны быть в курсе всех этапов SEO-продвижения сайта.

Таким образом, SEO-продвижение — это далеко не легкая задача. Чтобы не тратить время на эксперименты, лучше обратиться к профессионалам из РОСТСАЙТ, где мы сделаем всё для успеха вашего сайта.

Выбор сервиса для построения ссылок — это шаг, который определяет успех ваших усилий. Выбирайте партнеров, которые ведут SEO-продвижение сайта прозрачно, фокусируются на ваших целях и готовы к долгосрочному сотрудничеству. 

Изображения сгенерированы ИИ

Проверь свою гиковость: от «Звездных войн» до «Игры престолов»
Эй, гик, у тебя уже есть футболка с драконом и плакат с Дартом Вейдером на стене? Или ты до сих пор не можешь выбрать, что круче: звёздные баталии или тронные интриги? Вот именно для таких, как ты, мы придумали этот тест! Проверь свою гиковость и узнай, в какой вселенной тебе светит быть легендой — сражаться бок о бок с джедаями или занять своё место в Вестеросе. Ну что, включай Силу или вызывай дракона и погнали!
Прошли 298 человек
2 минуты на прохождение
вопрос 1 из 10
Как звали наставника Люка Скайуокера в «Звездных войнах»?
вопрос 1 из 10
Какой дом в «Игре престолов» известен своим девизом «Не кланяйся, не жди»?
вопрос 1 из 10
Кто из этих персонажей не погибал хотя бы раз в «Игре престолов»?
вопрос 1 из 10
Кто первым выстрелил в легендарной сцене с Ханом Соло в «Звездных войнах»?
вопрос 1 из 10
Почему никто не сжег Железный трон до Дейенерис в «Игре престолов»?
вопрос 1 из 10
Как Джон Сноу узнал, кто его настоящие родители?
вопрос 1 из 10
Какой самый большой вопрос остался после финала «Игры престолов»?
Турист в мире гиков
Падаван
Мастер гик-силы
Гик-лорд всея вселенных
Поделитесь результатами
Ох, ну ты прямо как турист, который приехал на гик-конвент и первым делом спросил, где тут туалет и можно ли взять автограф у Гарри Поттера. Тебе ещё предстоит длинный путь через дюны «Звездных войн» и горы «Игры престолов». Ну что, начнём с учебника «Гик для чайников»? Либо срочно пересматривай все сезоны и франшизы, чтобы хоть в следующий раз не путать Джона Сноу с Люком Скайуокером. Но не переживай, есть ещё надежда, если у тебя есть Netflix и море свободного времени!
Ты вроде бы уже понял, что световой меч — это не просто лампа для селфи, и знаешь разницу между домом Старков и котами, но вот до уровня мастера джедая тебе ещё как до Драконьего Камня. Хорошо, ты на пути к становлению настоящим гиком, но пока не торопись строить Железный трон из пивных банок и одеяла. Ты близок к познанию великого, но пока это скорее как попытка включить Force на пульте от телека. Продолжай практиковаться!
Ооо, ты уже почти управляешь Силой так, как Джон Сноу управляет своим мрачным взглядом! Ты уверенно ориентируешься в хитросплетениях «Звездных войн» и знаешь, что за спиной Ланнистеров всегда много интриг (и золота). Ты ещё не Йода, но уже определённо не наивный «сноуфлейк». В Вестеросе тебя бы точно не убили в первом же сезоне, и ты смог бы избежать некоторых явных ловушек. Но расслабляться рано — еще не поздно случайно перепутать Хана Соло с капитаном Кирком, а это будет совсем не красиво.
Ты, видимо, уже достроил себе звезду смерти, заполучил дракона и подумываешь о покорении других измерений. Все эти ребята в водолазках и с мечами могут отойти в сторону, потому что пришел настоящий гик-лорд! Ты можешь цитировать Йоду на вечеринке и не опасаться, что тебя не поймут, потому что тебе все равно, что думают остальные. Ты знаешь каждый поворот сюжета, и, вероятно, ты тот человек, который в конце каждого сезона «Игры престолов» говорил: «Я же говорил, что будет так!». Ты на уровне, где спойлеры не страшны — ты сам их создаёшь!

Комментарии


Я прочитал(а) и соглашаюсь с политикой конфиденциальности

Правила: Администрация сайта не несет ответственности за оставленные комментарии. Администрация сайта оставляет за собой право: редактировать, изменять, удалять комментарии пользователей. Ручная модерация комментриев происходит каждое утро.

Читайте также: